在人类文明的悠久历史中,电灯作为一项关键的发明,已经深深融入我们的现代生活,成为我们不可或缺的一部分。随着科技的迅猛进步,照明技术也在不断革新与突破,为人类带来了更加温馨、高效和可持续的照明解决方案,极大地丰富了我们的生活便利性和美学体验。而在中国有一颗闪亮的星星,它用了近十年的时间,从独立站小白变成了独立站大卖,它就是傲雷科技集团。十年间,它的营收翻了33倍,突破10亿营收。

傲雷集团于2017年创建了 Olight 品牌,秉承开放(Open)、创新(Original)和卓越(Outstanding),光明与喜悦(Light)的寓意,致力于通过丰富的照明产品提升人们的生活品质与幸福感。通过多年的发展,傲雷集团目前已拓展至包括 Olight、Oknife、Obuy 等在内的多个品牌,产品覆盖手电、头灯、工具灯、营地灯、氛围灯、自行车灯、小夜灯等多品类移动照明工具,同时也为消防、应急、铁路等各行业与专业领域提供照明工具与方案。近期,傲雷集团凭借凸显业绩荣登2023年中国LED照明灯饰行业百强榜。
业务快速发展背后的隐患
照明行业的竞争同样激烈,产品同质化问题日益凸显。傲雷集团深谙此道,不仅在国内市场早早布局,更是以自身力量在海外市场中树立品牌形象,实现稳健发展及营收持续增长,进而在竞争中脱颖而出。业务覆盖100多个国家和地区,铸造成一家国际化公司,员工遍布全球。因此,对于国内外引入的内部管理系统就更加数不胜数,这对于IT管理和资源调配往往出现一些不可控风险。
系统接口日益增多:没有统一接口管理平台保证服务安全和高可用,满足不了业务需求,接口管理维护成本高;
系统集成效率低:没有形成良好的API管理体系,无法支撑现有国内外应用系统集成场景以及未来3-5年应用系统集成发展规划;
API开放困难:没有很好的把自身能力与数据,以开放 API 形式暴露给第三方平台快速集成。导致无法与合作伙伴共同进行业务跨领域协同创新;
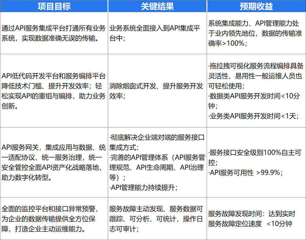
对症下药,构建傲雷集成商业生态
技术的迅猛发展与数字化转型正在彻底颠覆各行各业的格局,不断推动着企业迈向新的前程。面对傲雷集团的集成痛点,RestCloud iPaaS全域集成平台自然轻松应对,作为谷云科技旗下的集成平台,正以其强大的功能和灵活的服务,助力企业构建一站式接口管理平台,实现数据和应用的无缝集成。

图:整体解决方案
构建API集成平台,梳理现有API接口建立标准规范
创建一个先进的API开发平台,配备强大的API网关,并实施全面的API生命周期管理策略,是构建傲雷集团技术生态的基石。通过制定严格的API开发和管理体系,RestCloud确保了服务的质量和一致性,同时提升了开发效率和系统的可维护性。精选符合标准的系统,发布精心设计的服务,逐步积累起企业的API资产库。这些资产不仅加强了傲雷集团的技术实力,也为未来的创新和扩展打下了坚实的基础。
满足快速的业务需求和业务创新,达成敏捷集成
利用RestCloud iPaaS API编排平台的强大功能,能够对后端API进行高效的重组与再利用,实现傲雷集团现有业务系统与数据能力的深度整合。这一策略不仅确保了后端系统的稳定性,而且为前端提供了灵活多变的业务支持,以适应不断变化的市场需求和推动应用创新。通过这种方式,RestCloud iPaaS平台达成了傲雷集团IT架构的双态目标:后端的稳定运行与前端的敏捷响应,为傲雷集团的持续发展和技术创新奠定了坚实的基础。
以企业商业生态为导向对API进行治理并实现全面资产化管理
API资产管理的持续优化是通过不断收集和分析来自不同业务系统的绩效指标实现的,这些数据为管理层提供了强有力的决策支持。通过这种细致的监控和评估,企业能够洞察业务流程的效率和效果,及时调整和优化策略。

此外,针对特定的业务领域或场景,API管控手段的应用变得至关重要。通过RestCloud iPaaS,傲雷集团能够对潜在的业务异常进行预测和预警,从而采取预防措施,减少风险和损失。这种前瞻性的管理方法不仅提高了业务的稳定性和可靠性,也为傲雷集团的长期发展提供了坚实的保障。通过这些综合性的措施,API资产管理不仅提升了傲雷集团对业务绩效的洞察力,也为业务的持续改进和创新提供了动力,确保傲雷集团能够在快速变化的市场环境中保持竞争力。
集成实践成果助力傲雷降本增效
傲雷集团的集成实践,涵盖了从供应链优化到生产流程改进,再到销售与服务的全方位革新。通过精细化管理与技术革新,傲雷实现了资源的高效配置和运营成本的显著降低。在生产环节,集成化的生产线减少了冗余步骤,提升了制造效率;在供应链管理中,通过集成平台实现了物料的精准配送和库存的优化控制。
此外,傲雷集团的集成实践还体现在对市场动态的快速响应上。通过集成数据分析和客户反馈,傲雷能够及时调整产品策略,满足市场需求,增强市场竞争力。集成实践不仅提升了企业的内部运作效率,更加强了与外部环境的协同效应,为公司带来了更大的市场机遇。

此次傲雷集团引入集成数字化转型项目,证明了通过持续的技术创新和管理优化,企业能够在激烈的市场竞争中占据优势,实现可持续发展。感谢傲雷集团选择谷云科技RestCloud iPaaS全域集成平台。谷云科技RestCloud作为iPaaS垂直行业的领头羊,多年来专注于iPaaS的技术研发和行业探索,以领先的技术服务和最佳实践经验赋能傲雷集团实现集成数字化转型,助力其能够在全球持续保持领先度与稳定的增长。

